
分类

吴签磁力app这里可以为很多用户朋友们提供不同的磁力搜索引擎,大家能够得到不少的资源,很多不一样的引擎链接都是精准精确锁定且完全免费给到各位的,并且还有更加极致的下载功能和一系列体验为各位用户朋友们直接提供,所有更加个性化的阅读也都可以第一时间直接诶给到各位,你想要的所有资源可以说这里全部都有,都能....
btdad是一款很专业的磁力搜索服务工具,btdad帮助用户口语更好的进行文件选择,更好的进行磁力搜索查找,在这里帮助用户可以更好的获得,为你带来优质的服务,帮助用户口语轻松进行获取,在这里实时的搜索自己想要的资源,为你带来专业的服务,帮助用户可以自由的在线进行选择,为你带来全网范围内进行搜索,用户....
磁力兔子是一款很强大的磁力搜索工具,磁力兔子帮助用户可以更好的获得自己想要的资源,各类型的资源在这里都是可以找到的,满足不同用户的资源搜索服务,用户可以更好的在线进行选择,为你在全网范围内进行资源搜索,帮助用户可以更好的找到自己想要的资源,在这里为你极速的进行搜索,为你带来超多优质的服务,用户可以更....
青蛙扫描App是一款手机扫描无水印免费的软件,App可以帮助用户快速扫描手机内所有的文件,照片、文档等内容这里全都可以在线操作的,各种文件这里全都支持扫描,并且还是打印、添加水印、制作PDF等其他操作,功能非常强大的手机扫描仪软件,快来下载吧!
青蛙扫描App怎么使用
1.在本站下载青蛙扫描App,安装以后打开应用
2.在首页App会提示需要授予相关的权限,才可以使用,点击授予
3.获取到相册和摄像的权限后,点击左下角【相册】按钮
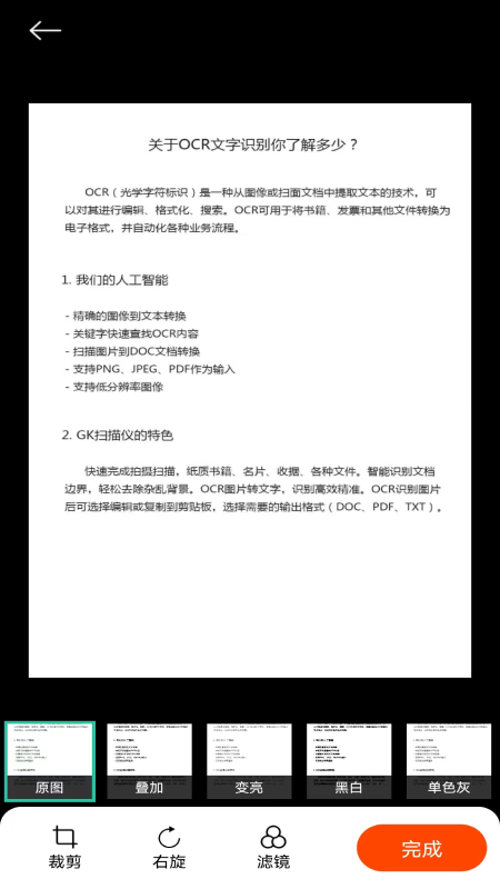
4.进入相册页面,选择一张图片,框选区域后开始进行编辑
5.支持裁剪、添加滤镜等操作,之后点击【完成】
6.此时App会跳转到操作界面,可进行添加水印、制作PDF、打印等功能
7.设置完毕以后,点击【完成,并保存到历史记录】即可

青蛙扫描特点优势
1.App可以一键获取手机上的所有照片文件,并且支持文件预览,处理文件更加方便
2.软件还可以智能归纳整理手机软件,支持按文件类型、大小、日期等信息进行排序
3.大家在这里可以很轻松的找到所需的文件,APP带来多种扫描技术,彻底清除无用文件
青蛙扫描使用测评
1.软件可以帮助大家一键扫描本地的所有文件,并且智能识别重复文件,快速释放存储空间
2.在线进行图片的操作,各种功能应有尽有,包括可以自定义相框、线条、形状、颜色等等
3.App集成了上百种优质字体,让您更方便地在图片上添加文字水印,能够满足您的个性化需求
显示全部
188MB 2025-10-08
编辑点评:拥有各种各样资源的软件库 哆啦软件库是一款用户可以轻松在线找到资源的手机客户端。每天都有最新的资源,可以很好的满足用户的下载需求,通过搜索框输入内容,就可以在线进行搜索哦,快来j9p下载哦。哆啦软件库亮点1、通过关键词搜索,快速找到你需要的资源,软件的下载速度
220MB 2025-10-08
承望截屏工具这是一款多功能的录屏软件,能够一键帮助各位用户捕捉精彩的画面,不仅可以应用到游戏挑战之中,还可以为你录制超多精彩的视频内容,而且在平台当中你可以自由的编辑自己已经录制好的内容。 《承望截屏工具》软件特色:1.这款软件当中的所有工具都是免费分享给大
172MB 2025-10-08
编辑点评:Easy163播放网易云灰色歌曲 使用网易云经常会遇到歌曲变灰的情况,网易云解灰软件又名Easy163是一个功能很强大,简单易用的网易云解灰工具,还支持在线下载歌曲,简单好用,需要的自行下载,最新版本附上。功能介绍一键可用,无须 ROOT;播放下架和收费歌曲;
163MB 2025-10-08
编辑点评:快速分享已安装的应用 非常好用的app安卓分享应用,SendApp是个小众但是用户评价都很不错的工具,可以将手机上的任何软件轻松分享给朋友,特别适合爱分享的朋友们,软件可以轻松管理手机上的各种应用,将手机上的应用抽取到sd卡,更方便的查看app的应用详情。Se
216MB 2025-10-08
华为红包助手是一款系统工具软件。对于所有的华为手机用户来说非常友好,给我们带来了各种各样的操作模式,可以设置相关的提醒,在有效的时间内抢到更多的红包,给用户带来很好的使用体验。 华为红包助手为什么不提醒? 1、红包提醒没有勾选。 2、红包提示声音设
